广外附属中小学
设为首页
加入收藏
管理入口
 首页 | 学校概况 | 校园动态 | 教师风采 | 德育之窗 | 教学科研 | 生活视窗 | 党群工作 | 学生活动 | 招生招聘 | 校友会 
  首页
  最近更新
每周工作
当前位置: 首页>>每周工作>>正文

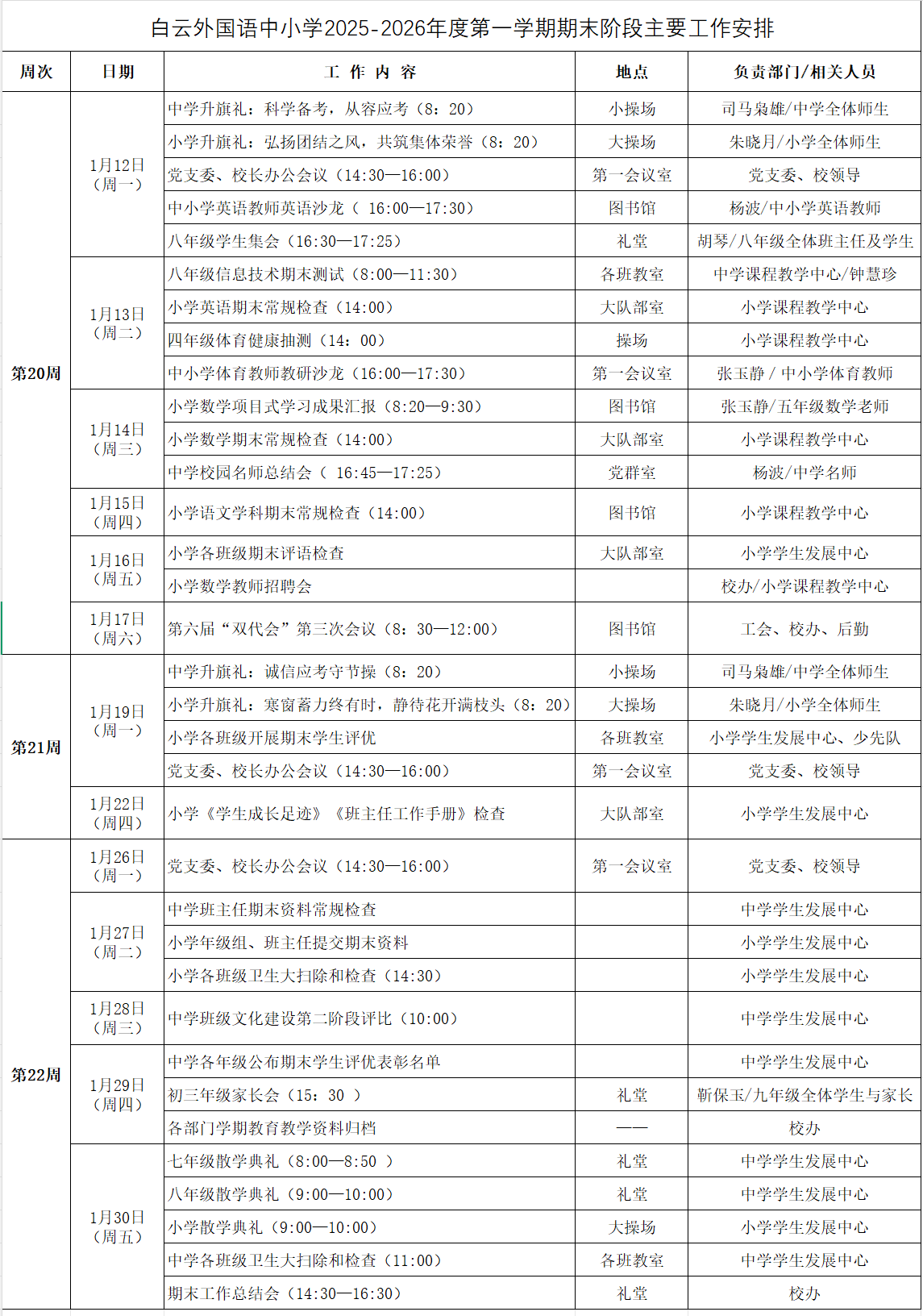
白云外国语中小学2025-2026年度第一学期期末阶段主要工作安排

来源:校办   发布时间:2026年01月13日 08时22分   点击数:


上一条:学校第2周工作安排
下一条:学校第19周工作安排

关闭

广州市白云区白云大道北2号 510420  | 广州市白云区白云外国语中小学

粤ICP备15042637号| 电话:36205109 | Email:36205109@163.com | 网站维护: 白云外国语中小学总务处